LP3798ESM全压过认证低成本24W小体积方案(典型电路及内部框架图)

在现代电子设备不断追求更高效、更紧凑、更低成本电源解决方案的今天,LP3798ESM芯片以其卓越的性能和高度集成化的设计,成为了市场上的一颗璀璨新星。这款芯片不仅满足了24W小体积电源方案的需求,还通过了全面的安全认证,为设计工程师提供了一个理想的选择。本文将深入探讨LP3798ESM芯片的特性和优势,以及它如何帮助实现全压过认证的低成本解决方案。
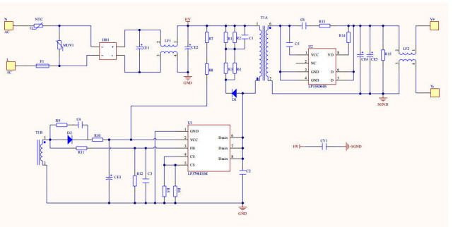
典型应用电路(24W Demo)
BOM 亮点
无外部高压 MOSFET:内置 750V/1.0Ω SiC
无光耦/TL431:原边稳压(PSR)
无肖特基:副边同步整流 LP15R060S(可选)
单层板 59×46mm,插件仅 7 颗

内部框架图解读
750V SiC Power MOSFET
直接省掉外部高压开关,Rdson 1.0Ω,温升低,雷击 4kV 仍有余量。Peak-Current Mode Controller
内置 0.25-0.95V 斜坡补偿,CCM/DCM 自动切换,占空比>50% 无次谐波振荡。三阶段 PFM
重载:100kHz 定频 + 峰值电流跟踪
中载:65→24kHz 降频,音频能量分散
空载:125Hz 跳周期,待机 40mW
抖频 EMI 引擎
128μs 大周期,±3% 频率摆动,传导峰值降低 5dB,无需共模电感即可过 Class B。全功能保护库
OVP/UVP/OCP/OTP/FB 开短路/CS 开短路/TONMAX,全部自恢复,提高产线良率。

关键设计公式与选型
输出电压设定
Vo = (VFB_REG + Icable·RFBH) · (NS/NA) + VD
VFB_REG=2.5V,Icable=36µA(内置线补),RFBH/RFBL 按匝比选取即可。恒流点设定
IOCP = VREFCCP · NP /(NS·RCS)
VREFCCP=0.255V,NP:NS=210:14,RCS=0.25Ω → IOCP≈2.1A变压器规格
磁芯:EE1705,Ae=42mm²,PC95
漏感 <25µH,降低 Vds 尖峰
Bmax=0.29T@90V/2A,远离饱和
输入/输出电容
Cin:2×22µF/400V + 1µF/50V 陶瓷;Cout:2×1000µF/16V LOW-ESR,纹波 92mV
性能速览(基于 12V2A 测试报告)
| 峰值效率 | 90.7%@230V/2A | 板端,热机 |
| 空载功耗 | 58mW@230V | 满足 CoC V5 Tier-2 |
| 输出纹波 | 92mV@264V/2A | <200mV 全范围 |
| 动态负载 0- | ΔVo=±1V,恢复 300µs | 内置斜坡补偿 |
| 保持时间 | 112ms@264V | >20ms 安规红线 |
| 雷击 | ±4kV L-PE/N-PE | PASS |
| 静电 | 接触±8kV/空气±15kV | PASS |
| OTP | 150℃自恢复 | 45℃壳内满载 4h 无降额 |
PCB 与布线要点
功率环路(母线电容→变压器→内置D)面积 <30mm²,走线宽短。
CS 采样电阻 Kelvin 到 GND,远离高压节点;RCS=0.25Ω/1W,紧贴 4 脚。
VCC 旁路 1µF+100nF 紧靠 2 脚,过孔到内层地。
FB 分压电阻靠近 3 脚,节点面积 <2mm×2mm,防止注入噪声。
散热:ASOP-6 底部焊盘打 9 孔 0.3mm 到内层铜,温升再降 8℃。

总结
LP3798ESM 用一颗 ASOP-6 芯片把 750V SiC、原边 CV/CC 控制器、全套保护、抖频 EMI 全部集成,提供 24W 级别「全压输入、过认证、低成本、小体积」四大价值:
BOM 从 38 颗砍到 33 颗,成本立降 20%
峰值效率 90.7%,空载 <60mW,轻松满足全球能效
单层板+抖频技术,传导余量 >6dB,无需共模电感
雷击 4kV、静电 15kV、45℃ 壳内满载不死机,可靠性一步到位
LP3798ESM芯片以其全压过认证、低成本和小体积的特性,为24W电源方案提供了一个全面而高效的解决方案。随着技术的不断进步和市场对电源解决方案要求的日益增长,LP3798ESM无疑将成为未来电源设计中的一个关键角色,推动更多创新电子产品的诞生。深圳三佛科技提供完整资料技术支持,批量价格有优势~
- LP3798EAM/LP3798EBM/LP3798ESM原边控制SiC恒压恒流芯片24W/36W 2026-01-12
- LP3798ESM+LP15R060S 12V2A高效小体积集成碳化硅 PSR低成本方案 2026-01-12
- KP521405LGA低功耗5V1A易用高性能BUCK同步降压转换器芯片解析 2026-01-12
- HN32512直接替代KP3211SGA/KP3211BSGA(12V/300mA-600mA) 2026-01-12
- HN32512直接替代KP3210SGA/KP3210BSGA非隔离降压芯片12V 2026-01-12
- 智能电动晾衣架方案开发 2026-01-12
- FT32F072KBBU7/C8AT7/CBAT7系列32位RISC内核MCU详细解析 2026-01-12
- AiP33620系列2线串口共阴极8段8位恒流LED驱动芯片解析 2026-01-12
- FT8440BD2电磁炉芯片直接替代PN8046(12V500mA 可过 EMI) 2026-01-12
- BP85956D集成VCC电容电机驱动BUCK电源芯片(12V300mA应用电路) 2026-01-12
- FT8395FB2辉芒微12W原边反馈芯片兼容OXB2573/2576/2578 2026-01-12
- LP2177B(输出电压可调3.3V/5V 400mA)兼容BP2525电源芯片方案 2026-01-12
- FT8440AD非隔离12V350mA智能家居芯片方案(直接替代SDH8302) 2026-01-12
- PL3395BD聚元微低成本高性能36W 副边反馈PWM控制芯片解析 2026-01-12
- LP8778A/LP8778B/LP8778BL隔离型恒压恒流控制器芯片解析 2026-01-12
